Опыт внедрения системы управления уровнями доступа к документам на оборонном предприятии

Сокращения
КД − конфиденциальный документ, для которого в карточке документа в поле Уровень доступа документа указанно одно из значений:
● конфиденциальный документ;
● коммерческая тайна;
● для служебного пользования.
Введение
В рамках проекта модернизации системы электронного документооборота (СЭД) на одном из оборонных предприятий реализована модификация, направленная на расширение и усиление управления доступом к документам в системе.
В данной статье описан опыт реализации и внедрения модификаций, обеспечивающих строгий контроль доступа к конфиденциальным документам в системе электронного документооборота (СЭД) оборонного предприятия. Решение направлено на повышение информационной безопасности, контроль за распространением конфиденциальной информации и соблюдение внутренних регламентов.
Бизнес-контекст
В условиях строгих требований к информационной безопасности, защите конфиденциальной и режимной информации, а также необходимости соблюдения внутренних регламентов по обращению с документами, на одном из оборонных предприятий России возникла потребность в системном подходе к управлению доступом к документам. Особую важность приобрели вопросы защиты информации, относящейся к категории «Коммерческая тайна», «Конфиденциально» и «Для служебного пользования».
Цели и задачи решения
Решение по управлению уровнями доступа к документам стало возможным благодаря инициативе руководства института и следующим ключевым факторам:
- Необходимость соответствия строгим требованиям информационной безопасности, включая защиту сведений, составляющих коммерческую тайну и относящихся к категории «Для служебного пользования».
- Высокий риск утечки конфиденциальной информации при использовании стандартных механизмов документооборота.
- Отсутствие централизованного контроля за выдачей, чтением и возвратом конфиденциальных документов.
- Географическая распределённость подразделений и необходимость обеспечения безопасного доступа к защищённой информации в единой цифровой среде.
Основные цели
- Обеспечить строгий контроль доступа к конфиденциальным документам на уровне системы.
- Минимизировать риски несанкционированного копирования, экспорта и печати защищённых данных.
- Автоматизировать процессы выдачи, учёта и возврата конфиденциальных документов.
- Обеспечить соответствие внутренним регламентам института и требованиям по защите режимной информации.
- Повысить прозрачность и аудируемость действий с документами, содержащими сведения ограниченного доступа.
Для достижения поставленных целей реализация решения была организована поэтапно. В рамках первого этапа были реализованы следующие ключевые модификации:
- Введение поля «Уровень доступа документа» с возможными значениями: Открытый документ, Конфиденциальный документ, Коммерческая тайна, Для служебного пользования.
- Автоматическое применение усиленного доступа и шифрования для документов с ограниченным уровнем доступа.
- Ограничение операций экспорта, печати и копирования — только для автора документа.
- Реализация режима обязательного предпросмотра для конфиденциальных документов и блокировка открытия в редакторе.
- Создание специальной роли Пользователи с доступом к К, КТ, ДСП для управления кругом лиц, допущенных к работе с защищённой информацией.
- Внедрение проверок при отправке документов в задачи согласования, ознакомления и исполнения — сотрудник может получить доступ к КД только при наличии соответствующей роли.
- Разработка механизма одновременного чтения — один конфиденциальный документ может просматриваться только одним пользователем в режиме предпросмотра.
- Реализация двух способов получения доступа к КД:
- Через кнопку Получить документ с последующим согласованием у автора.
- Через кнопку Выдать документ, доступную только автору.
- Настройка процесса Согласование выдачи КД, включающего контроль возврата бумажных копий и оригиналов.
- Создание вычисляемого списка Конфиденциальные документы для централизованного доступа и управления защищёнными материалами.
Реализованные модификации заложили основу для дальнейшего развития системы информационной безопасности оборонного предприятия и стали важным шагом на пути к полной автоматизации управления доступом к режимной и конфиденциальной документации.
Описание архитектуры

Рис. 1. Общая архитектура системы управления уровнями доступа к документам

Рис. 2. Детализированная схема процессов работы с конфиденциальными документами
Описание
В рамках проекта по повышению уровня информационной безопасности на предприятии была реализована система классификации документов по уровням доступа и соответствующих механизмов контроля. Основная цель — обеспечение строгого регулирования доступа к конфиденциальным документам, предотвращение их несанкционированного экспорта, печати и копирования.
Решение включает:
- Введение поля Уровень доступа документа;
- Автоматизацию политики безопасности при установке конфиденциального уровня;
- Создание специальной роли доступа;
- Модификацию процессов согласования и ознакомления, исполнения;
- Контроль за чтением и выдачей конфиденциальных документов;
- Создание специализированного списка Конфиденциальные документы.
Карточка документа
Поле Уровень доступа документа

Рис. 3. Карточка документа с полем «Уровень доступа документа»
При сохранении документа как КД:
Автоматически устанавливается усиленный строгий доступ Документ автоматически шифруется для защиты от несанкционированного доступа (тип шифрования ГОСТ Р 34.12-2015 «Кузнечик»)
Доступ к следующим действиям получает только автор документа:
- Экспорт документа
- Импорт документа
- Выгрузка с электронной подписью
- Печать документа
Дополнительно: Документ открывается только в режиме предпросмотра Одновременно читать КД может только один пользователь
Выдача прав вручную

Рис. 4. Диалог ручной выдачи прав на документ с проверкой роли сотрудника
При ручной выдаче прав на КД система автоматически проверяет, входит ли сотрудник в специальную роль «Пользователи с доступом к К, КТ, ДСП».
- Если сотрудник входит в роль — права успешно назначаются.
- Если не входит — отображается ошибка:
- «Сотрудник не состоит в роли с доступом к К, КТ, ДСП-документам» - доступ к документу не предоставляется.
- Выдавать права на документ вручную может только сотрудник с полными правами на документ — например, его автор.
Чтение КД
Если сотруднику предоставлены права на просмотр КД, доступ к документу осуществляется с ограничениями, направленными на защиту информации:
Режим предпросмотра — единственный способ открытия:
- Документ открывается только по кнопке «Читать» — исключительно в режиме предпросмотра.
- Кнопка «Читать в редакторе» отсутствует — прямое редактирование и скачивание запрещены.
Если у сотрудника отключен предпросмотр (не стоит галочка «Использовать предпросмотр документов»), при нажатии «Читать» документ не скачивается.
Вместо этого появляется предупреждение:
«Читать КД документ можно только в режиме предпросмотра»
Обработка попытки одновременного чтения
Для обеспечения контроля за доступом к конфиденциальной информации реализована система блокировки одновременного просмотра:
- Конфиденциальный документ может одновременно читать только один пользователь — исключительно в режиме предпросмотра.
- Если документ уже открыт другим сотрудником, то второму пользователю запрещается доступ к чтению.
- При попытке открыть документ появляется предупреждение:
- «Документ читает другой сотрудник. Вернитесь к документу позже»
Выдача и экспорт конфиденциального документа

Рис. 5. Панель действий документа с кнопками «Получить документ» и «Выдать документ»
Цель — обеспечить строгий, аудируемый и безопасный процесс выдачи документов с полным контролем за их использованием и возвратом.
Как только документу присваивается уровень доступа, отличный от «Открытый документ», в системе активируются следующие модификации:
Кнопка Выдать документ
Данная кнопка доступна только автору КД. При нажатии открывается диалоговое окно:

Рис. 6. Диалоговое окно «Выдать документ» с выбором типа выдачи (бумажный/оригинал)
Диалоговое окно является коробочным функционалом. На диалоговое окно добавляется признак Выдается бумажный документ.
Если признак Выдается бумажный документ выключен, то признак Выдается оригинал выключается.
Действия после нажатия кнопки «ОК» в диалоговом окне
После подтверждения выдачи документа в диалоговом окне нажатием кнопки ОК система выполняет следующие автоматические действия на вкладке Выдача карточки документа:
- Действие: устанавливается значение Выдача сотруднику
- Кому передан: подставляется сотрудник, выбранный в диалоговом окне
- Оригинал: признак устанавливается, если в диалоге отмечен Выдается оригинал, иначе — снимается
- Дата выдачи: автоматически заполняется текущей датой
- Срок возврата: остаётся пустым
- Бумажный документ: признак устанавливается, если в диалоге выбран Выдается бумажный документ, иначе — снимается
Создание задачи на возврат (при выдаче бумажного документа или оригинала)

Рис. 7. Вкладка «Выдача» документа после системного действия «Выдать документ»
Если в диалоговом окне установлен хотя бы один из признаков:
- Выдается бумажный документ
- Выдается оригинал
— создаётся задача по процессу Согласование выдачи КД, начиная с этапа:
5. Задание: Верните документ
- Исполнитель задачи: сотрудник, указанный в поле Кому передан
- Инициатор задачи: автор документа
Предоставление доступа к экспорту (если бумажная копия не выдается)
Если признак Выдается бумажный документ отключён, система выполняет следующие действия:
- Сотруднику, указанному в поле Кому передан, предоставляется доступ к кнопке Экспортировать на документе.
Отправляется уведомление с темой:
«Вам предоставлен доступ на экспорт документа»
Кнопка получить документ
После нажатия на данную кнопку формируется задача "Согласование выдачи КД".
Задача Согласование выдачи КД

Рис. 8. Задача на возврат документа, создаваемая при выдаче бумажной копии или оригинала
Задача: Согласуйте выдачу документа.

Рис. 9. Задача «Согласуйте выдачу документа» — этап заполнения инициатором
Инициатор заполняет признаки Бумажный документ и Оригинал и отправляет задачу в работу
Задание: Согласуйте выдачу документа.

Рис. 10. Задание для автора документа на согласование выдачи
Автор документа принимает решение: согласовать выдачу или отказать в выдаче.
После согласования система анализирует тип выдачи — бумажный или электронный документ — и выполняет соответствующие действия:
🔹 Если выдается бумажный документ (или оригинал):
- Инициатору автоматически создаётся задание Верните документ по коробочной логике модуля документооборота.
- В карточке документа на вкладке Выдача фиксируется факт выдачи, включаются признаки Бумажный документ и/или Оригинал.
🔹 Если выдается электронный документ (без бумажной копии):
- Инициатору предоставляется доступ к кнопке Экспортировать.
Отправляется уведомление с темой:
«Вам предоставлен доступ на экспорт документа»

Рис. 11. Уведомление о предоставлении доступа на экспорт документа
Важно: исключение из стандартного обработчика Коробочный обработчик CheckReturnTask, отвечающий за напоминания о возврате документов, не обрабатывает КД. Контроль возврата осуществляется только через процесс «Согласование выдачи КД», что исключает дублирование и ошибки.
Модификации задач
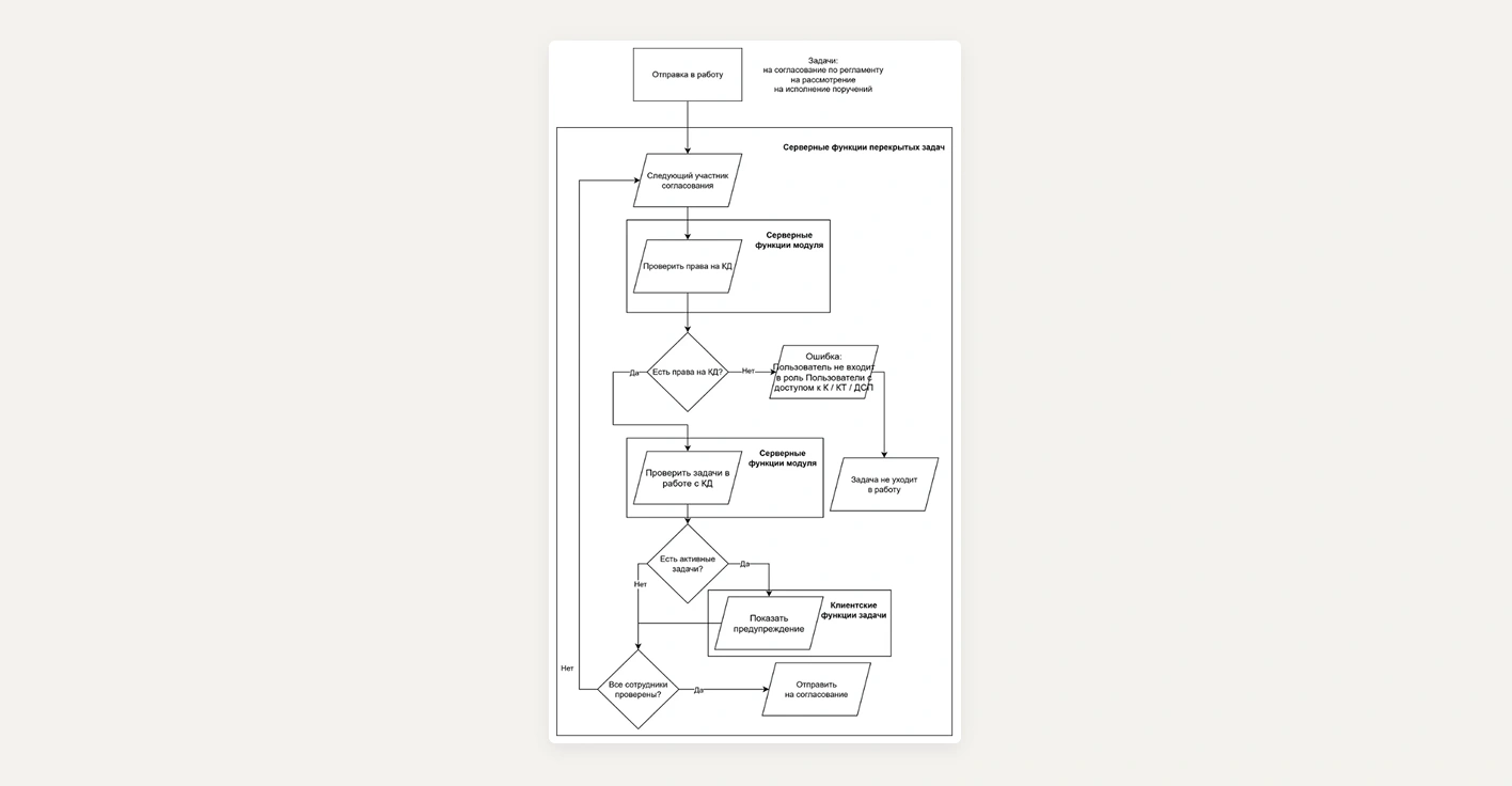
Отправка конфиденциального документа на ознакомление
При нажатии кнопки Отправить в задаче на ознакомление выполняется проверка прав доступа к вложениям в следующей группе:
Документ на ознакомление:
- Если документ относится к категории конфиденциального (КД), система проверяет, входит ли сотрудник, которому направляется задача, в роль Пользователи с доступом к К, КТ, ДСП.
Если хотя бы один из указанных сотрудников не состоит в данной роли, выводится ошибка:
«Пользователь <ФИО сотрудника> не входит в роль „Пользователи с доступом к К, КТ, ДСП“»
В этом случае задача не отправляется в работу.

Рис. 12. Сообщение об ошибке при попытке отправить задачу сотруднику без необходимой роли доступа
Задача на согласование по регламенту, свободное согласование, согласование по процессу
При нажатии кнопки Отправить в задачах Согласование по регламенту, Свободное согласование и Согласование по процессу выполняется проверка прав доступа к вложениям в следующей группе:
Документ:
- Если документ в данной группе является конфиденциальным (КД), система проверяет, входит ли сотрудник, которому направляется задача, в роль Пользователи с доступом к К, КТ, ДСП.
Если хотя бы один из указанных сотрудников не состоит в этой роли, выводится ошибка:
«Пользователь <ФИО сотрудника> не входит в роль „Пользователи с доступом к К, КТ, ДСП“»
В этом случае задача не отправляется в работу.
Задача на рассмотрение руководителем
При нажатии кнопки Отправить в задаче на рассмотрение руководителем выполняется проверка прав доступа к вложениям в следующей группе:
1. Документ на рассмотрение:
- Если документ в данной группе является конфиденциальным (КД), система проверяет, входит ли адресат задачи в роль Пользователи с доступом к К, КТ, ДСП.
Если адресат не состоит в указанной роли, выводится ошибка:
«Пользователь <ФИО сотрудника> не входит в роль „Пользователи с доступом к К, КТ, ДСП“»
В этом случае задача не отправляется в работу.
Задача на исполнения поручений
При нажатии кнопки Отправить в задаче На исполнение поручений выполняется проверка прав доступа к вложениям в следующей группе:
1. Документ на исполнение:
- Если документ в данной группе является конфиденциальным (КД), система проверяет, входит ли каждый из указанных сотрудников — Выдавший, Контролер, Исполнитель, Соисполнитель или получатель в копии — в роль Пользователи с доступом к К, КТ, ДСП.
- Если хотя бы один из них не состоит в указанной роли, выводится ошибка:
- «Пользователь <ФИО сотрудника> не входит в роль „Пользователи с доступом к К, КТ, ДСП“»
- В этом случае задача не отправляется в работу.
Список Конфиденциальные документы
Создается новая вычисляемая папка Конфиденциальные документы в которую попадают КД. В данном списке пользователь может видеть только документы, на которые у него есть права. Данная вычисляемая папка настройками помещается на обложку модуля Делопроизводство в группу Документы.
Список доступен для роли Пользователи с доступом к К, КТ, ДСП.

Рис. 13. Список «Конфиденциальные документы» на обложке модуля «Делопроизводство»
Для данного списка так же доступны кнопки Выдать документ и Получить документ, описанные выше.
— Бесплатная консультация по сценариям вашей интеграции
— Демонстрация решения в течение 24 часов